长者专区
收藏本站
无障碍浏览
繁体阅读
登录
注册
网站支持IPV6
智能问答
主内容导航定位区
网站首页
新闻资讯
政府信息公开
办事服务
政民互动
魅力江汉
企业服务
站群导航
江汉区公文交换站
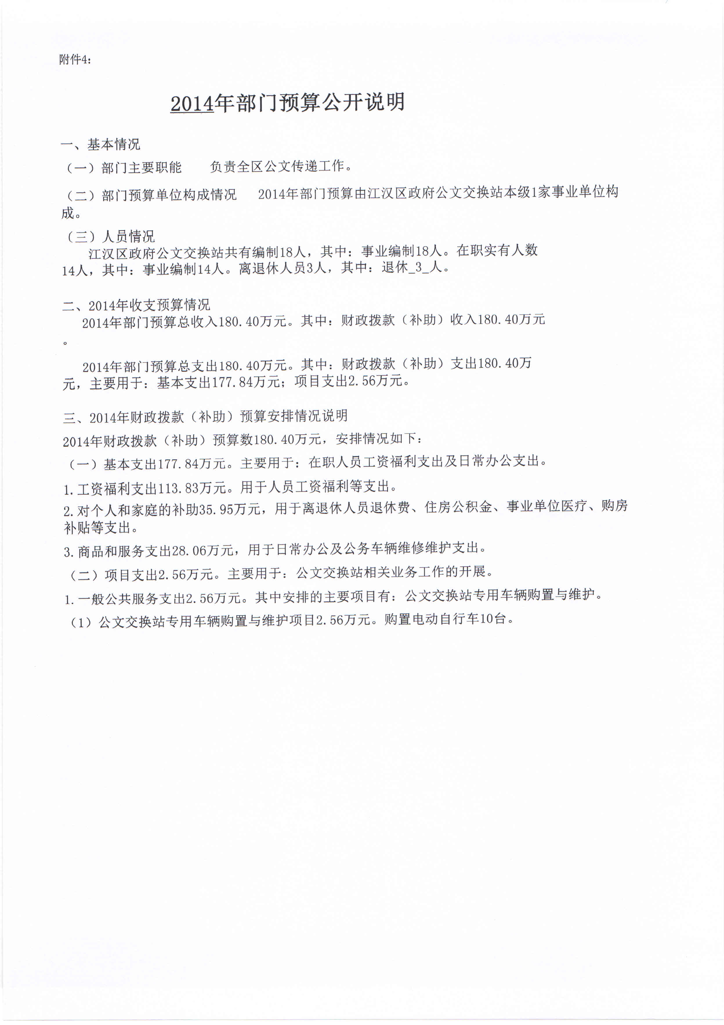
江汉区公文交换站2014年财政预算公开说明
发布日期:2014-04-30 17:44
【
打印
】
上一篇:
江汉区市内公文交换站2015年“三公”经费(财政拨款)预算数
访问手机移动端
请用手机扫描二维码访问
江汉之声 - 微信公众号
扫描二维码登录
1、登录微信,点击“发现”——“扫一扫”,扫描微信二维码后加关注。
2、点击“通讯录”——“添加”——“查找公众账号”,搜索框内输入
“江汉之声”
即可添加为微信好友。
9624
江汉区公文交换站2014年财政预算公开说明
20
2014-04-30
740
财政公开