长者专区
收藏本站
无障碍浏览
繁体阅读
登录
注册
网站支持IPV6
智能问答
主内容导航定位区
网站首页
新闻资讯
政府信息公开
办事服务
政民互动
魅力江汉
企业服务
站群导航
首页
>
新闻资讯
>
通知公告
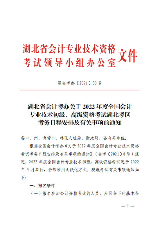
江汉区财政局关于转发《湖北省会计考办关于2022年度全国会计专业技术初级、高级资格考试湖北考区日程安排及有关事项的通知》的通知
发布日期:2021-12-24 17:24 来源:江汉区财政局 编辑:江汉区财政局
上一篇:
关于公布获得江汉区2021年度非营利组织免税资格名单的通知
下一篇:
江汉区财政局关于对3家代理记账机构会计执业质量检查结果公示
访问手机移动端
请用手机扫描二维码访问
江汉之声 - 微信公众号
扫描二维码登录
1、登录微信,点击“发现”——“扫一扫”,扫描微信二维码后加关注。
2、点击“通讯录”——“添加”——“查找公众账号”,搜索框内输入
“江汉之声”
即可添加为微信好友。
1881284
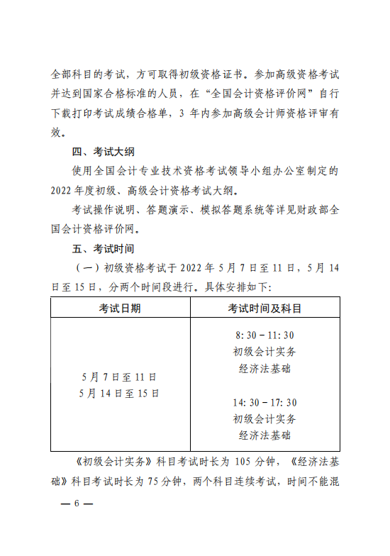
江汉区财政局关于转发《湖北省会计考办关于2022年度全国会计专业技术初级、高级资格考试湖北考区日程安排及有关事项的通知》的通知
20
江汉区财政局
江汉区财政局
2021-12-24
588
通知公告