| 文 号 | 无 | 发文日期 | 2020-01-21 19:14 |
|---|---|---|---|
| 发布机构 | 江汉区人民政府 | 有 效 性 | 有效 |
| 标 题 | 中共江汉区委编办2020部门预算 | ||
中共江汉区委编办2020部门预算
中共江汉区委编办2020年部门预算
目 录
第一部分 部门预算公开说明
一、部门基本情况
(一)部门主要职责
(二)部门预算单位构成情况
(三)人员情况
二、收支预算总体安排情况
三、一般公共预算安排情况
四、一般公共预算基本支出安排情况
五、政府性基金预算情况
六、其他重要事项说明
(一)机关运行经费情况
(二)政府采购预算情况
(三)国有资产占有使用情况
(四)绩效目标设置情况
(五)政府购买服务情况
第二部分 一般公共预算“三公”经费预算情况说明
一、“三公”经费的单位范围
二、一般公共预算2020 年“三公”经费预算情况
(一)因公出国(境)费
(二)公务接待费
(三)公务用车购置及运行维护费
第三部分 名词解释
第四部分 数据表格
表1.2020年部门收支预算总表
表2.2020年部门收入预算总表
表3.2020年部门支出预算总表
表4.2020年财政拨款收支预算总表
表5.2020年一般公共预算支出表
表6.2020年一般公共预算基本支出表
表7.2020年一般公共预算“三公”经费支出表
表8.2020年政府性基金预算支出表
表9.部门预算绩效目标表
第一部分 部门预算公开说明
一、基本情况
(一)部门主要职责
根据江办发[2001]74号、江办文[2019]36号等文件规定,本部门主要职责是:
1、贯彻执行党和国家、省委、省政府、市委、市政府关于行政管理体制和机构改革以及机构编制管理的政策和法规;研究拟定全区机构编制管理办法,并组织实施;统一管理全区党政机关,人大、政协、法院、检察院机关,各民主党派、人民团体机关的机构编制工作。
2、研究拟定全区行政管理体制和机构改革的总体方案;审核区级党政机关,人大、政协、法院、检察院机关,民主党派、人民团体机关的机构改革方案;指导、协调全区行政管理体制、机构改革和机构编制管理工作。
3、研究提出区级党政机关,人大、政协、法院、检察院机关,民主党派、人民团体机关的职能配置和调整意见;研究提出并协调区级机关之间、区级机关各部门之间、区级机关及其各部门与街道之间的职权划分。
4、审核区级党政机关各部门,人大、政协、法院、检察院机关,民主党派、人民团体机关的内设机构、人员编制、领导职数,拟定和下达区直单位非领导职数控制总量计划,并负责监督管理。
5、拟定区级机关各部门的行政编制总额分配方案。
6、负责全区事业单位机构编制管理工作;拟定全区事业单位管理体制和机构改革方案,并组织实施;研究制订事业单位机构编制标准、事业单位机构编制管理办法及事业单位发展规划;审核区属事业单位的机构设置和人员编制、领导职数、经费管理形式等事项;负责全区事业单位法人登记和管理工作。
7、调查研究监督检查全区行政管理体制和机构改革及机构编制管理的执行情况,报告区编委并上报区委、区政府。
8、负责全区行政管理体制、机构改革、机构编制管理的调查研究、信息传递工作。
9、承办上级交办的其他事项。
(二)部门预算单位构成情况
本部门由机关及下属1家基层单位组成。此次公开内容涵盖本机关及下属1家基层单位经费预算,即:武汉市江汉区事业单位服务中心。
(三)人员情况
中共江汉区委编办共有编制9名。其中:行政编制6名、全额事业人员编制3名。2019年12月在职人员实有数5人,其中:行政人员4人、事业人员1人。退休人员实有数1人。
二、收支预算总体安排情况
按照综合预算的原则,本部门所有收入和支出均纳入部门预算管理。收入包括:一般公共预算财政拨款收入等。支出包括:基本支出、项目支出。
2020年部门总预算179.99万元,比2019年预算减少22.77万元,下降11.23%,变动的主要原因是有人员调整。
2020年部门预算收入179.99万元,其中:一般公共预算财政拨款收入179.99万元,占100%。
2020年部门预算支出179.99万元,其中:基本支出135.59万元,占75.3%;项目支出44.4万元,占24.7%。
按照支出功能分类科目,主要用于:
1、一般公共服务支出140.94万元;
2、社会保障和就业支出10.08万元;
3、卫生健康支出11.57万元;
4、住房保障支出17.4万元。
三、一般公共预算安排情况
2020年一般公共预算安排支出179.99万元,具体情况如下:
(一)基本支出135.59万元,主要用于人员经费(工资福利支出、对个人和家庭补助支出)、公用经费(商品和服务支出)。较2019年预算减少19.17万元,下降12.4%,变动的主要原因是有人员调整。
(二)项目支出44.4万元,较2019年预算减少3.6万元,下降7.5%,变动的主要原因预算项目调整。其中按功能科目分类,主要用于:
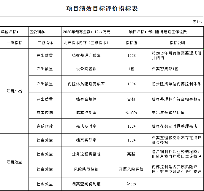
一般行政管理事务44.4万元,主要是用于不可预见费、经常性项目支出(部门自身建设工作经费和行政管理体制改革、事业单位改革、机构编制管理工作经费)。
四、一般公共预算基本支出情况
2020年一般公共预算基本支出135.59万元。其中:
(一)人员经费115.3万元。包括:
工资福利支出111.16万元,主要用于:在职人员基本工资、津贴补贴、奖金、绩效工资、机关事业单位基本养老保险缴费、职业年金缴费、职工基本医疗保险缴费、公务员医疗补助、其他社会保障缴费、住房公积金等。
对个人和家庭的补助4.14万元,主要用于:退休费、医疗费补助等。
(二)公用经费20.29万元。主要用于:办公费、培训费、公务接待费、福利费、其他交通费用、其他商品和服务支出等。
五、政府性基金预算财政拨款支出预算情况
我单位2020年没有使用政府性基金预算财政拨款安排的支出。
六、其他重要事项说明
(一)机关运行经费情况
2020年部门机关运行经费20.29万元。主要包括:办公费、培训费、公务接待费、福利费、其他交通费用、其他商品和服务支出等。
(二)政府采购预算情况
按照现行政府采购管理规定,2020年部门预算中纳入政府采购预算支出合计5万元。包括:物类3万元,服务类2万元。
(三)国有资产占有使用情况
截至2019年12月31日,我单位无国有资产占有使用情况。
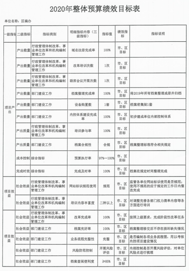
(四)绩效目标设置情况
我单位牢固树立绩效预算理念,在执行过程中主动进行绩效目标跟踪监控,积极开展绩效自评和重点评价,同时将绩效评价结果应用于2020年预算编制过程中。
2020年本部门所有项目支出均纳入预算绩效管理并编制预算绩效目标,涉及一般公共预算44.4万元,共设立项目绩效指标17条,主要的绩效目标是域名注册完成率100%,档案整理完成率100%,召开联席会议1次,培训参与率100%。
同时,部门整体支出也实施了绩效目标管理并编制整体绩效目标,涉及一般公共预算179.99万元,共设立整体绩效指标17条。
(五)政府购买服务情况
根据现行政府购买服务指导目录,2020年本部门政府购买服务支出合计0万元。
第二部分 一般公共预算“三公”经费预算情况说明
一、“三公”经费的单位范围
2020年中共江汉区委编办因公出国(境)费、公务接待费、公务用车购置及运行维护费开支单位包括局机关及下属1家基层单位。
二、2020年一般公共预算“三公”经费预算情况
2020年部门一般公共预算安排“三公”经费预算1.6万元。具体情况如下:
(一)因公出国(境)费
预算控制数为0万元,与上年预算持平。年初由财政预算集中管理,实际发生时报区委、区政府审批后列入单位预算,年终并入单位决算予以公开。
(二)公务接待费
公务接待费1.6万元,比上年预算减少0.1万元。减少原因主要是厉行节约、加强内部审批,严控一般性支出,节省行政运行成本。主要用于:按规定开支的各类公务接待费用。
(三)公务用车购置及运行维护费
2016年我单位进行公车改革,已无公务用车,故无公务用车购置及运行维护费。
1、公务用车购置费0万元。
2、公车运行维护费0万元。
第三部分 名词解释
(一)财政拨款收入:指本级财政当年拨付的资金,含一般公共预算财政拨款收入和政府性基金预算财政拨款收入。
(二)事业收入:指事业单位开展专业业务活动及其辅助活动取得的收入。
(三)经营收入:指事业单位在专业业务活动及其辅助活动之外开展非独立核算经营活动取得的收入。
(四)其他收入:指除“财政拨款收入”、“事业收入”、“经营收入”等以外的收入,包括银行存款利息收入、租金收入、捐赠收入,现金盘盈收入、存货盘盈收入、收回已核销应收及预付款项、无法偿付的应付及预收款项等。
(五)基本支出:指为保障机构正常运转、完成日常工作任务而发生的人员支出(包括基本工资、津贴补贴等)和公用支出(包括办公费、邮电费、差旅费、印刷费等)。
(六)项目支出:指在基本支出之外为完成特定行政任务和事业发展目标所发生的支出。
(七)机关运行经费:为保障行政单位(包括参照公务员法管理的事业单位)运行用于购买货物和服务的各项资金,包括办公及印刷费、邮电费、差旅费、会议费、福利费、日常维修费、专用材料及一般设备购置费、办公用房水电费、办公用房取暖费、办公用房物业管理费、公务用车运行维护费以及其他费用等。
(八)政府性基金预算:国家通过向社会征收以及出让土地、发行彩票等方式取得收入,并专项用于支持特定基础设施建设和社会事业发展的财政收支预算,是政府预算体系的重要组成部分。
(九)功能分类科目:按政府主要职能活动分类,常用的包括一般公共服务、外交、国防、公共安全、教育、科学技术、文化体育与传媒、社会保障和就业等。大类下再分款、项两级,对应具体职能活动和事业发展安排支出。
(十)经济分类科目:按支出的经济性质和具体用途所作的一种分类。财政部从2019年1月1日起启用政府预算经济分类和部门预算经济分类两套科目,两套科目均设置“类”、“款”两个层级,两套经济分类之间保持一定的对应关系,以利于部门预算与政府预算衔接。财政部门按照政府预算经济分类编制本级政府预算报同级人民代表大会批准并公开。各部门公开预算信息采用的是部门预算经济分类。
公开咨询电话:85481687
第四部分 部门预算报表及预算绩效目标表
|
表1:2020年部门收支预算总表 | ||||||||||||||||||||||||
|
单位名称:区委编办 |
单位:万元 | |||||||||||||||||||||||
|
收入 |
支出(功能) |
支出(经济分类) | ||||||||||||||||||||||
|
项目 |
预算数 |
项目 |
预算数 |
项目 |
预算数 | |||||||||||||||||||
|
一、一般公共预算财政拨款收入 |
179.99 |
201一般公共服务支出 |
140.94 |
支出(部门预算经济分类) |
| |||||||||||||||||||
|
二、政府性基金预算财政拨款收入 |
|
203国防支出 |
|
301工资福利支出 |
111.16 | |||||||||||||||||||
|
三、事业收入 |
|
204公共安全支出 |
|
302商品和服务支出 |
48.69 | |||||||||||||||||||
|
四、上级补助收入 |
|
205教育支出 |
|
303对个人和家庭的补助 |
4.14 | |||||||||||||||||||
|
五、附属单位上缴收入 |
|
206科学技术支出 |
|
307债务利息及费用支出 |
| |||||||||||||||||||
|
六、事业单位经营收入 |
|
207文化旅游体育与传媒支出 |
|
309资本性支出(基本建设) |
| |||||||||||||||||||
|
七、其他收入 |
|
208社会保障和就业支出 |
10.08 |
310资本性支出 |
| |||||||||||||||||||
|
|
|
210卫生健康支出 |
11.57 |
311对企业补助(基本建设) |
| |||||||||||||||||||
|
|
|
211节能环保支出 |
|
312对企业补助 |
| |||||||||||||||||||
|
|
|
212城乡社区支出 |
|
313对社会保障基金补助 |
| |||||||||||||||||||
|
|
|
213农林水支出 |
|
399其他支出 |
16.00 | |||||||||||||||||||
|
|
|
214交通运输支出 |
|
|
| |||||||||||||||||||
|
|
|
215资源勘探工业信息等支出 |
|
|
| |||||||||||||||||||
|
|
|
216商业服务业等支出 |
|
|
| |||||||||||||||||||
|
|
|
217金融支出 |
|
|
| |||||||||||||||||||
|
|
|
219援助其他地区支出 |
|
|
| |||||||||||||||||||
|
|
|
220自然资源海洋气象等支出 |
|
|
| |||||||||||||||||||
|
|
|
221住房保障支出 |
17.40 |
|
| |||||||||||||||||||
|
|
|
222粮油物资储备支出 |
|
|
| |||||||||||||||||||
|
|
|
224灾害防治及应急管理支出 |
|
|
| |||||||||||||||||||
|
|
|
227预备费 |
|
|
| |||||||||||||||||||
|
|
|
229其他支出 |
|
|
| |||||||||||||||||||
|
|
|
230转移性支出 |
|
|
| |||||||||||||||||||
|
|
|
231债务还本支出 |
|
|
| |||||||||||||||||||
|
|
|
232债务付息支出 |
|
|
| |||||||||||||||||||
|
|
|
233债务发行费用支出 |
|
|
| |||||||||||||||||||
|
本年收入合计 |
179.99 |
本年支出合计 |
179.99 |
本年支出合计 |
179.99 | |||||||||||||||||||
|
八、用事业基金弥补收支差额 |
|
|
|
|
| |||||||||||||||||||
|
九、上年结转 |
|
结转下年 |
|
结转下年 |
| |||||||||||||||||||
|
收入总计 |
179.99 |
支出总计 |
179.99 |
支出总计 |
179.99 | |||||||||||||||||||
|
表2:2020年部门收入预算总表 |
||||||||||||||||||||||||
|
单位名称:区委编办 |
单位:万元 |
|||||||||||||||||||||||
|
功能科目编码 |
功能科目名称 |
总计 |
一般公共预算财政拨款收入 |
政府性基金预算财政拨款收入 |
事业收入 |
上年补助收入 |
事业单位经营收入 |
其他收入 |
用事业基金弥补收支差额 |
上年结转、结余 |
||||||||||||||
|
合计 |
|
179.99 |
179.99 |
|
|
|
|
|
|
|
||||||||||||||
|
201 |
一般公共服务 |
140.94 |
140.94 |
|
|
|
|
|
|
|
||||||||||||||
|
20110 |
人力资源事务 |
140.94 |
140.94 |
|
|
|
|
|
|
|
||||||||||||||
|
2011001 |
行政运行(人力资源) |
96.54 |
96.54 |
|
|
|
|
|
|
|
||||||||||||||
|
2011002 |
一般行政管理事务(人力资源) |
44.40 |
44.40 |
|
|
|
|
|
|
|
||||||||||||||
|
208 |
社会保障和就业支出 |
10.08 |
10.08 |
|
|
|
|
|
|
|
||||||||||||||
|
20805 |
行政事业单位养老支出 |
10.08 |
10.08 |
|
|
|
|
|
|
|
||||||||||||||
|
2080501 |
行政单位离退休 |
3.20 |
3.20 |
|
|
|
|
|
|
|
||||||||||||||
|
2080505 |
机关事业单位基本养老保险缴费支出 |
6.59 |
6.59 |
|
|
|
|
|
|
|
||||||||||||||
|
2080599 |
其他行政事业单位养老支出 |
0.29 |
0.29 |
|
|
|
|
|
|
|
||||||||||||||
|
210 |
卫生健康支出 |
11.57 |
11.57 |
|
|
|
|
|
|
|
||||||||||||||
|
21011 |
行政事业单位医疗 |
11.23 |
11.23 |
|
|
|
|
|
|
|
||||||||||||||
|
2101101 |
行政单位医疗 |
3.88 |
3.88 |
|
|
|
|
|
|
|
||||||||||||||
|
2101103 |
公务员医疗补助 |
7.35 |
7.35 |
|
|
|
|
|
|
|
||||||||||||||
|
21099 |
其他卫生健康支出 |
0.34 |
0.34 |
|
|
|
|
|
|
|
||||||||||||||
|
2109901 |
其他卫生健康支出 |
0.34 |
0.34 |
|
|
|
|
|
|
|
||||||||||||||
|
221 |
住房保障支出 |
17.40 |
17.40 |
|
|
|
|
|
|
|
||||||||||||||
|
22102 |
住房改革支出 |
17.40 |
17.40 |
|
|
|
|
|
|
|
||||||||||||||
|
2210201 |
住房公积金 |
11.20 |
11.20 |
|
|
|
|
|
|
|
||||||||||||||
|
2210202 |
提租补贴 |
2.33 |
2.33 |
|
|
|
|
|
|
|
||||||||||||||
|
2210203 |
购房补贴 |
3.87 |
3.87 |
|
|
|
|
|
|
|
||||||||||||||
|
表3:2020年部门支出预算总表 |
||||||||||||||||||||||||
|
|
单位:万元 |
|||||||||||||||||||||||
|
功能科目编码 |
功能科目名称 |
总计 |
基本支出 |
项目支出 |
上缴上级支出 |
对附属单位补助支出 |
事业单位经营支出 |
结转下年 |
||||||||||||||||
|
合计 |
|
179.99 |
135.59 |
44.40 |
|
|
|
|
||||||||||||||||
|
201 |
一般公共服务 |
140.94 |
96.54 |
44.40 |
|
|
|
|
||||||||||||||||
|
20110 |
人力资源事务 |
140.94 |
96.54 |
44.40 |
|
|
|
|
||||||||||||||||
|
2011001 |
行政运行(人力资源) |
96.54 |
96.54 |
|
|
|
|
|
||||||||||||||||
|
2011002 |
一般行政管理事务(人力资源) |
44.40 |
|
|
|
|
|
|||||||||||||||||
|
208 |
社会保障和就业支出 |
10.08 |
10.08 |
|
|
|
|
|
||||||||||||||||
|
20805 |
行政事业单位养老支出 |
10.08 |
10.08 |
|
|
|
|
|
||||||||||||||||
|
2080501 |
行政单位离退休 |
3.20 |
3.20 |
|
|
|
|
|
||||||||||||||||
|
2080505 |
机关事业单位基本养老保险缴费支出 |
6.59 |
6.59 |
|
|
|
|
|
||||||||||||||||
|
2080599 |
其他行政事业单位养老支出 |
0.29 |
0.29 |
|
|
|
|
|
||||||||||||||||
|
210 |
卫生健康支出 |
11.57 |
11.57 |
|
|
|
|
|
||||||||||||||||
|
21011 |
行政事业单位医疗 |
11.23 |
11.23 |
|
|
|
|
|
||||||||||||||||
|
2101101 |
行政单位医疗 |
3.88 |
3.88 |
|
|
|
|
|
||||||||||||||||
|
2101103 |
公务员医疗补助 |
7.35 |
7.35 |
|
|
|
|
|
||||||||||||||||
|
21099 |
其他卫生健康支出 |
0.34 |
0.34 |
|
|
|
|
|
||||||||||||||||
|
2109901 |
其他卫生健康支出 |
0.34 |
0.34 |
|
|
|
|
|
||||||||||||||||
|
221 |
住房保障支出 |
17.40 |
17.40 |
|
|
|
|
|
||||||||||||||||
|
22102 |
住房改革支出 |
17.40 |
17.40 |
|
|
|
|
|
||||||||||||||||
|
2210201 |
住房公积金 |
11.20 |
11.20 |
|
|
|
|
|
||||||||||||||||
|
2210202 |
提租补贴 |
2.33 |
2.33 |
|
|
|
|
|
||||||||||||||||
|
2210203 |
购房补贴 |
3.87 |
3.87 |
|
|
|
|
|
||||||||||||||||
|
表4:2020年财政拨款收支预算总表 | |||||||
|
|
单位:万元 | ||||||
|
收入 |
支出(功能分类) |
支出(部门预算经济分类) | |||||
|
项目 |
预算数 |
项目 |
一般公共预算 |
政府性基金预算 |
项目 |
一般公共预算 |
政府性基金预算 |
|
一、一般公共预算财政拨款收入 |
179.99 |
201一般公共服务支出 |
140.94 |
|
支出 |
|
|
|
二、政府性基金预算财政拨款收入 |
|
203国防支出 |
|
|
301工资福利支出 |
111.16 |
|
|
|
|
204公共安全支出 |
|
|
302商品和服务支出 |
48.69 |
|
|
|
|
205教育支出 |
|
|
303对个人和家庭的补助 |
4.14 |
|
|
|
|
206科学技术支出 |
|
|
307债务利息及费用支出 |
|
|
|
|
|
207文化旅游体育与传媒支出 |
|
|
309资本性支出(基本建设) |
|
|
|
|
|
208社会保障和就业支出 |
10.08 |
|
310资本性支出 |
|
|
|
|
|
210卫生健康支出 |
11.57 |
|
311对企业补助(基本建设) |
|
|
|
|
|
211节能环保支出 |
|
|
312对企业补助 |
|
|
|
|
|
212城乡社区支出 |
|
|
313对社会保障基金补助 |
|
|
|
|
|
213农林水支出 |
|
|
399其他支出 |
16.00 |
|
|
|
|
214交通运输支出 |
|
|
|
|
|
|
|
|
215资源勘探工业信息等支出 |
|
|
|
|
|
|
|
|
216商业服务业等支出 |
|
|
|
|
|
|
|
|
217金融支出 |
|
|
|
|
|
|
|
|
219援助其他地区支出 |
|
|
|
|
|
|
|
|
220自然资源海洋气象等支出 |
|
|
|
|
|
|
|
|
221住房保障支出 |
17.40 |
|
|
|
|
|
|
|
222粮油物资管理支出 |
|
|
|
|
|
|
|
|
224灾害防治及应急管理支出 |
|
|
|
|
|
|
|
|
227预备费 |
|
|
|
|
|
|
|
|
229其他支出 |
|
|
|
|
|
|
|
|
230转移性支出 |
|
|
|
|
|
|
|
|
231债务还本支出 |
|
|
|
|
|
|
|
|
232债务付息支出 |
|
|
|
|
|
|
|
|
233债务发行费用支出 |
|
|
|
|
|
|
本年收入合计 |
179.99 |
本年支出合计 |
179.99 |
|
本年支出合计 |
179.99 |
|
|
|
|
|
|
|
|
|
|
|
上年结转 |
|
结转下年 |
|
|
结转下年 |
|
|
|
|
|
|
|
|
|
|
|
|
收入总计 |
179.99 |
支出总计 |
179.99 |
|
支出总计 |
179.99 |
|
|
注:部门预算和年度决算收支口径一致,不包含特设专户可用资金编制计划。 | |||||||
|
表5:2020年一般公共预算支出表 | ||||
|
|
单位:万元 | |||
|
功能科目编码 |
功能科目名称 |
总计 |
基本支出 |
项目支出 |
|
合计 |
|
179.99 |
135.59 |
44.40 |
|
201 |
一般公共服务 |
140.94 |
96.54 |
44.40 |
|
20110 |
人力资源事务 |
140.94 |
96.54 |
44.40 |
|
2011001 |
行政运行(人力资源) |
96.54 |
96.54 |
|
|
2011002 |
一般行政管理事务(人力资源) |
44.40 |
|
44.40 |
|
208 |
社会保障和就业支出 |
10.08 |
10.08 |
|
|
20805 |
行政事业单位养老支出 |
10.08 |
10.08 |
|
|
2080501 |
行政单位离退休 |
3.20 |
3.20 |
|
|
2080505 |
机关事业单位基本养老保险缴费支出 |
6.59 |
6.59 |
|
|
2080599 |
其他行政事业单位养老支出 |
0.29 |
0.29 |
|
|
210 |
卫生健康支出 |
11.57 |
11.57 |
|
|
21011 |
行政事业单位医疗 |
11.23 |
11.23 |
|
|
2101101 |
行政单位医疗 |
3.88 |
3.88 |
|
|
2101103 |
公务员医疗补助 |
7.35 |
7.35 |
|
|
21099 |
其他卫生健康支出 |
0.34 |
0.34 |
|
|
2109901 |
其他卫生健康支出 |
0.34 |
0.34 |
|
|
221 |
住房保障支出 |
17.40 |
17.40 |
|
|
22102 |
住房改革支出 |
17.40 |
17.40 |
|
|
2210201 |
住房公积金 |
11.20 |
11.20 |
|
|
2210202 |
提租补贴 |
2.33 |
2.33 |
|
|
2210203 |
购房补贴 |
3.87 |
3.87 |
|
|
表6:2020年一般公共预算基本支出表 | |||||||
|
|
单位:万元 | ||||||
|
经济科目编码 |
经济科目名称 |
基本支出 | |||||
|
小计 |
人员经费 |
公用经费 | |||||
|
合计 |
|
135.59 |
115.30 |
20.29 | |||
|
301 |
工资福利支出 |
111.16 |
111.16 |
| |||
|
30101 |
基本工资 |
18.74 |
18.74 |
| |||
|
30102 |
津贴补贴 |
24.44 |
24.44 |
| |||
|
30103 |
奖金 |
39.56 |
39.56 |
| |||
|
30108 |
机关事业单位基本养老保险缴费 |
6.59 |
6.59 |
| |||
|
30110 |
职工基本医疗保险缴费 |
3.88 |
3.88 |
| |||
|
30111 |
公务员医疗补助缴费 |
6.41 |
6.41 |
| |||
|
30112 |
其他社会保障缴费 |
0.34 |
0.34 |
| |||
|
30113 |
住房公积金 |
11.20 |
11.20 |
| |||
|
302 |
商品和服务支出 |
20.29 |
|
20.29 | |||
|
30201 |
办公费 |
7.40 |
|
7.40 | |||
|
30216 |
培训费 |
0.61 |
|
0.61 | |||
|
30217 |
公务接待费 |
1.60 |
|
1.60 | |||
|
30229 |
福利费 |
2.33 |
|
2.33 | |||
|
30239 |
其他交通费用 |
4.06 |
|
4.06 | |||
|
30299 |
其他商品和服务支出 |
4.29 |
|
4.29 | |||
|
303 |
对个人和家庭的补助 |
4.14 |
4.14 |
| |||
|
30302 |
退休费 |
3.20 |
3.20 |
| |||
|
30307 |
医疗费补助 |
0.94 |
0.94 |
| |||
|
表7:2020年财政拨款“三公”经费支出表 |
|||||||
|
|
|
单位:万元 |
|||||
|
项 目 |
本年预算数 |
情况说明 |
|||||
|
合 计 |
1.60 |
|
|||||
|
1.因公出国(境)费用 |
|
|
|||||
|
2.公务用车购置及运行维护费 |
|
|
|||||
|
其中:(1)公务用车购置 |
|
|
|||||
|
(2)公务用车运行维护费 |
|
|
|||||
|
3.公务接待费 |
1.60 |
|
|||||
|
注:按照中央和省、市有关文件及部门预算管理有关规定,“三公”经费包括因公出国(境)费用、公务用车购置及运行维护费和公务接待费。(1)因公出国(境)费用,指单位工作人员公务出国(境)的住宿费、旅费、伙食补助费、杂费、培训费等支出。(2)公务用车购置及运行维护费,指单位公务用车购置费(含车辆购置税)及租用费、燃料费、维修费、过桥过路费、保险费、安全奖励费用等支出,公务用车指用于履行公务的机动车辆,包括省部级干部专车、一般公务用车和执法执勤用车。(3)公务接待费,指单位按规定开支的各类公务接待(含外宾接待)费用。 |
|||||||
|
表8:2020年政府性基金预算支出表 | ||||||
|
|
|
|
|
|
单位:万元 | |
|
功能科目编码 |
功能科目名称 |
单位代码 |
单位名称 |
本年政府性基金预算支出 | ||
|
总计 |
基本支出 |
项目支出 | ||||
|
|
|
|
|
|
|
|
|
|
|
|
|
|
|
|
|
注:本部门无政府性基金财政拨款支出。 |
|
|
|
|
|
|
|
基本信息表 | |||||
|
单位名称:区委编办 |
单位:万元 | ||||
|
部门负责人 |
贾虹 |
财务负责人 |
许隆重 |
联系电话 |
85481687 |
|
部门总体资金情况 |
总体资金情况 |
当年金额 | |||
|
|
收入构成 |
财政拨款(区级+上级转移支付) |
179.99 | ||
|
|
|
其他资金 |
0 | ||
|
|
|
合计 |
179.99 | ||
|
|
支出构成 |
基本支出 |
135.59 | ||
|
|
|
项目支出 |
44.4 | ||
|
|
|
合计 |
179.99 | ||
|
单位机构设置、编制、实有在职及离退休人员情况 |
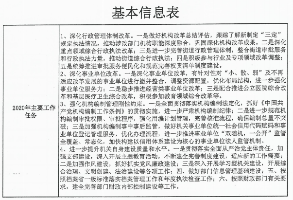
根据江办发[2001]74号、江编发[2015]18号等文件,区委编办核定行政编制6名,设内设机构2个,即:综合科、事业单位登记管理科(区事业单位登记管理局),核定主任1名,副主任1名,科级领导职数2名,区委编办现实有行政在编人员4名,退休干部1人。根据江编发[2016]3号、江编发[2019]3号等文件,区委编办下设江汉区事业单位服务中心(区委编办电子政务服务中心),为公益一类正科级事业单位,经费渠道为区财政全额拨款,核定事业编制3名,正科级领导职数1名,副科级领导职数1名,区事业单位服务中心现有事业在编人员1人。 | ||||
|
单位职能概述 |
根据江办发[2001]74号、江办文[2019]36号等文件规定,本部门主要职责是:1、贯彻执行党和国家、省委、省政府、市委、市政府关于行政管理体制和机构改革以及机构编制管理的政策和法规;研究拟定全区机构编制管理办法,并组织实施;统一管理全区党政机关,人大、政协、法院、检察院机关,各民主党派、人民团体机关的机构编制工作。2、研究拟定全区行政管理体制和机构改革的总体方案;审核区级党政机关,人大、政协、法院、检察院机关,民主党派、人民团体机关的机构改革方案;指导、协调全区行政管理体制、机构改革和机构编制管理工作。3、研究提出区级党政机关,人大、政协、法院、检察院机关,民主党派、人民团体机关的职能配置和调整意见;研究提出并协调区级机关之间、区级机关各部门之间、区级机关及其各部门与街道之间的职权划分。4、审核区级党政机关各部门,人大、政协、法院、检察院机关,民主党派、人民团体机关的内设机构、人员编制、领导职数,拟定和下达区直单位非领导职数控制总量计划,并负责监督管理。5、拟定区级机关各部门的行政编制总额分配方案。6、负责全区事业单位机构编制管理工作;拟定全区事业单位管理体制和机构改革方案,并组织实施;研究制订事业单位机构编制标准、事业单位机构编制管理办法及事业单位发展规划;审核区属事业单位的机构设置和人员编制、领导职数、经费管理形式等事项;负责全区事业单位法人登记和管理工作。7、调查研究监督检查全区行政管理体制和机构改革及机构编制管理的执行情况,报告区编委并上报区委、区政府。8、负责全区行政管理体制、机构改革、机构编制管理的调查研究、信息传递工作。9、承办上级交办的其他事项。 | ||||




附件:
鄂公网安备 42010302000667号