| 文 号 | 无 | 发文日期 | 2017-01-11 15:47 |
|---|---|---|---|
| 发布机构 | 江汉区人民政府 | 有 效 性 | 有效 |
| 标 题 | 中共江汉区委办公室2017年度部门预算公开说明 | ||
中共江汉区委办公室2017年度部门预算公开说明











名词解释
(一)财政拨款收入:指本级财政当年拨付的资金。
(二)事业收入:指事业单位开展专业业务活动及其辅助活动取得的收入。
(三)经营收入:指事业单位在专业业务活动及其辅助活动之外开展非独立核算经营活动取得的收入。
(四)其他收入:指除“财政拨款收入”、“事业收入”、“经营收入”等以外的收入,包括银行存款利息收入、租金收入、捐赠收入,现金盘盈收入、存货盘盈收入、收回已核销应收及预付款项、无法偿付的应付及预收款项等。
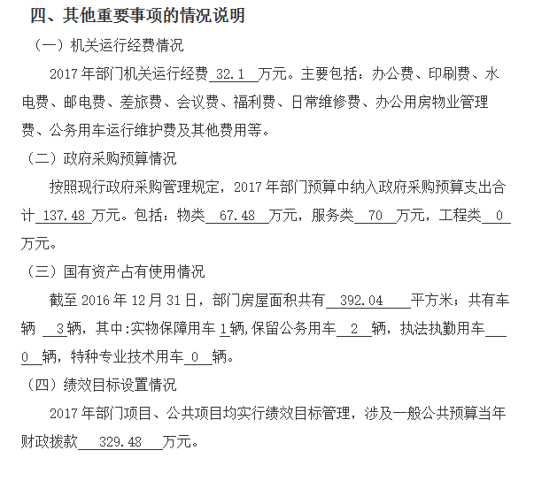
(五)机关运行经费:行政单位和参照公务员法管理的事业单位为保障单位运行使用一般公共预算财政拨款安排的基本支出中的日常公用经费支出。包括办公及印刷费、邮电费、差旅费、会议费、福利费、日常维修费、专用材料及一般设备购置费、办公用房水电费、办公用房取暖费、办公用房物业管理费、公务用车运行维护费以及其他费用。
(六)政府性基金预算:国家通过向社会征收以及出让土地、发行彩票等方式取得收入,并专项用于支持特定基础设施建设和社会事业发展的财政收支预算,是政府预算体系的重要组成部分。
附件:
鄂公网安备 42010302000667号