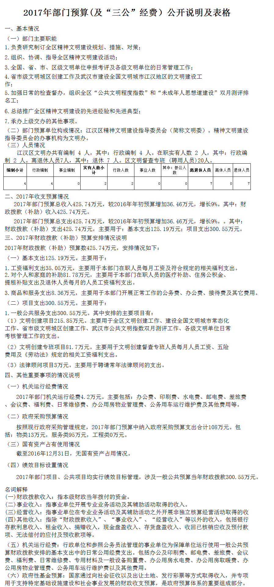
| 文 号 | 无 | 发文日期 | 2017-01-10 15:04 |
|---|---|---|---|
| 发布机构 | 江汉区人民政府 | 有 效 性 | 有效 |
| 标 题 | 江汉区文明办2017年度部门预算公开说明 | ||
收藏本站|关于我们|联系我们|网站地图
主办单位:武汉市江汉区人民政府 地址:武汉市新华路255号 网站技术维护电话:027-85481989
政府网站标识码:4201030005 鄂ICP备05016495号-1
鄂公网安备 42010302000667号
鄂公网安备 42010302000667号









