长者专区
收藏本站
无障碍浏览
繁体阅读
登录
注册
网站支持IPV6
智能问答
主内容导航定位区
网站首页
新闻资讯
政府信息公开
办事服务
政民互动
魅力江汉
企业服务
站群导航
首页
>
魅力江汉
>
招商引资
>
招商动态
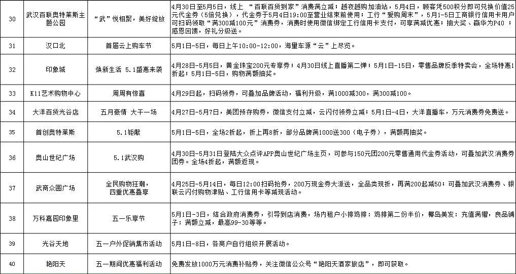
“江城行、武汉购”,武汉市“消费促进月”相约五月一起GO!
发布日期:2020-05-08 15:49
上一篇:
“江汉惠企通”上线 惠企纾困政策全知晓
下一篇:
@企业(单位)@劳动者 一大拨补贴等你来申请!
访问手机移动端
请用手机扫描二维码访问
江汉之声 - 微信公众号
扫描二维码登录
1、登录微信,点击“发现”——“扫一扫”,扫描微信二维码后加关注。
2、点击“通讯录”——“添加”——“查找公众账号”,搜索框内输入
“江汉之声”
即可添加为微信好友。
1247279
“江城行、武汉购”,武汉市“消费促进月”相约五月一起GO!
20
无
2020-05-08
631
招商动态