9月14日,国务院办公厅发布《关于推广支持创新相关改革举措的通知》:

将在全国或京津冀、上海、广东(珠三角)、安徽(合芜蚌)、四川(成德绵)、湖北武汉、陕西西安、辽宁沈阳等8个全面创新改革试验区域内,推广涉及四个方面共13项支持创新相关改革举措。
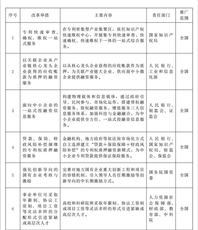
13项改革举措
一是科技金融创新方面(3项)
? “以关联企业从产业链核心龙头企业获得的应收账款为质押的融资服务”
? “面向中小企业的一站式投融资信息服务” ? “贷款、保险、财政风险补偿捆绑的专利权质押融资服务” 进一步创新政府引导、民间参与、市场化运作支持企业融资的服务模式,拓展科技型企业的融资渠道,提高金融支持创新的灵活性和便利性,发挥金融工具的助推作用。
二是创新创业政策环境方面(5项)
?“专利快速审查、维权、确权一站式服务” ? “强化创新导向的国有企业考核与激励” ? “事业单位可采取年薪制、协议工资制、项目工资等灵活多样的分配形式引进紧缺或高层次人才” ? “事业单位编制省内统筹使用” ? “国税地税联合办税”
进一步健全相关激励政策,维护创新者的合法权益,提高创新者的合理收益,为创新主体松绑减负,营造激励创新的良好氛围。
三是外籍人才引进方面(2项) ? “鼓励引导优秀外国留学生在华就业创业,符合条件的外国留学生可直接申请工作许可和居留许可” ? “积极引进外籍高层次人才,简化来华工作手续办理流程,新增工作居留向永久居留转换的申请渠道”
进一步破除外籍人才在我国就业创业的政策障碍,积极拓宽吸引外籍人才的渠道,促进外籍人才向我国集聚。
四是军民融合创新方面(3项) ? “军民大型国防科研仪器设备整合共享” ? “以股权为纽带的军民两用技术联盟创新合作” ? “民口企业配套核心军品的认定和准入标准” 进一步健全军民融合创新的长效机制,加快实现军工科研成果向民用领域转化,让民口企业在更大范围内参与军品研制,有效推动形成军转民、民参军的技术创新体系,促进军民创新资源的优化配置。
《通知》强调,各地区、各部门要深刻认识推广支持创新相关改革举措的重大意义,将其作为深入贯彻落实创新、协调、绿色、开放、共享发展理念和推进供给侧结构性改革的重要抓手。要着力推动政策制度创新,推进构建与创新驱动发展要求相适应的新体制、新模式,持续释放改革红利,激发全社会的创新创造活力,加快培育壮大经济发展新动能。
通知原文 国务院办公厅关于推广支持创新 相关改革举措的通知 国办发〔2017〕80号 各省、自治区、直辖市人民政府,国务院各部委、各直属机构: 为深入实施创新驱动发展战略,党中央、国务院确定在京津冀、上海、广东(珠三角)、安徽(合芜蚌)、四川(成德绵)、湖北武汉、陕西西安、辽宁沈阳等8个区域开展全面创新改革试验,推进相关改革举措先行先试,着力破除制约创新发展的体制机制障碍。有关地区和部门认真落实党中央、国务院决策部署,在深化科技体制改革、提升自主创新能力、优化创新创业环境等方面进行了大胆探索,形成了一批支持创新的相关改革举措。为进一步加大支持创新的力度,营造有利于大众创业、万众创新的制度环境和公平竞争市场环境,为创新发展提供更加优质的服务,经国务院批准,将有关改革举措在全国或8个改革试验区域内推广。现就有关事项通知如下: 一、推广改革举措的主要内容 (一)科技金融创新方面3项:“以关联企业从产业链核心龙头企业获得的应收账款为质押的融资服务”、“面向中小企业的一站式投融资信息服务”、“贷款、保险、财政风险补偿捆绑的专利权质押融资服务”。 (二)创新创业政策环境方面5项:“专利快速审查、确权、维权一站式服务”、“强化创新导向的国有企业考核与激励”、“事业单位可采取年薪制、协议工资制、项目工资等灵活多样的分配形式引进紧缺或高层次人才”、“事业单位编制省内统筹使用”、“国税地税联合办税”。 (三)外籍人才引进方面2项:“鼓励引导优秀外国留学生在华就业创业,符合条件的外国留学生可直接申请工作许可和居留许可”、“积极引进外籍高层次人才,简化来华工作手续办理流程,新增工作居留向永久居留转换的申请渠道”。 (四)军民融合创新方面3项:“军民大型国防科研仪器设备整合共享”、“以股权为纽带的军民两用技术联盟创新合作”、“民口企业配套核心军品的认定和准入标准”。 二、高度重视推广工作 各地区、各部门要深入实施创新驱动发展战略,深刻认识推广支持创新相关改革举措的重大意义,将其作为深入贯彻落实创新、协调、绿色、开放、共享发展理念和推进供给侧结构性改革的重要抓手。要着力推动政策制度创新,深化简政放权、放管结合、优化服务改革,加快政府职能转变,提高政府管理水平,推进构建与创新驱动发展要求相适应的新体制、新模式,持续释放改革红利,激发全社会的创新创造活力,加快培育壮大经济发展新动能。 三、切实做好组织实施 各省(区、市)人民政府要将支持创新相关改革举措推广工作列为本地区重点工作,结合实际情况,积极创造条件、扎实推进,确保改革举措落地生根、产生实效。国务院各有关部门要结合工作职能,积极协调、指导推进推广工作。国家发展改革委和科技部要适时督促检查推广工作进展情况及效果,重大问题及时向国务院报告。 附件:支持创新相关改革举措推广清单 国务院办公厅 2017年9月7日 (此件公开发布)
附 件
支持创新相关改革举措推广清单 中小企业的一站式投融资信息服务 事业单位年薪制 外籍高层人士简化来华工作手续办理流程 军民大型国防科研仪器设备整合共享 …… 这13项改革措施 哪项改到了你心里呢?


