
“中南财经政法大学校友资智回汉”活动江汉区分会场
9月17日,“百万校友资智回汉·中南财经政法大学专场”活动盛大召开。江汉区作为全市经济最繁荣、“含金量”最高的城区,引来众多企业“抢滩逐鹿”——7大项目现场签约落户江汉,为武汉带来233亿元投资。 资本回汉、智力回汉,助推武汉赶超发展。江汉区因突出的现代服务业集聚优势,成为此次活动的承办单位之一。该区金融、商贸、信息中介产业高度集聚,正好与以金融、法律专业见长的中南财经政法大学“优势契合”。双方强强联手,精准招才,实力招商,成效卓著。
1、引领力首个千亿城区成绩亮眼 江汉区位于汉口核心,是武汉面积最小之区,经济发展却始终居于前列。 江汉区总面积仅28.29平方公里,2016年实现地区生产总值1034亿元,成为武汉首个过千亿城区。全年实现税收达211亿,单位面积产值、税收、投资强度均居全市之冠。江汉区强劲的经济实力,形成产业发展的浓厚氛围。
2、辐射力全国现代服务业示范区 2016年12月,国家发改委命名江汉区为全国10个“国家服务业综合改革示范典型”之一,由国家试点上升为国家示范。2016年江汉区实现服务业增加值952亿元,占地区生产总值比重达92% 当前,江汉区已建立了金融、商贸流通、通信信息、商务服务、文化创意、科技服务为主导产业的现代服务业体系,律师、审计、会计、中介行业发展迅猛。同时着力优化配置土地、资金、人才等要素资源,在服务业标准化、统计、监测、政务服务改革等方面先试先行,取得一批可复制推广的示范经验。
3、服务力亲商重商营造创新环境 江汉区有亲商重商的悠久传统,始终不断提升服务水平。通过努力深化政府“放管服”改革,优化行政审批,实行审批“马上办、网上办、一次办”,营造法制、透明、高效的营商环境。 2017年,江汉区率先针对金融业发展出台了一系列政策措施,并先后出台了支持总部经济发展、支持新民营经济发展的扶持政策。针对高层次人才,提供落户安居、证件办理、个人就医、子女就学等12项个人服务,让投资者能够在江汉快乐地工作生活。
4、亲和力用一流人才促一流发展 江汉区一直把培育人才、引进人才、使用人才放在首要位置。早在2013年,就推出了人才工作“1+9”系列政策文件,并设立了1000万元人才工作专项资金,累计发放各类人才项目资助资金1620万元。 江汉区坚持以“一流的人才促一流发展”,在整区推进“红色引擎工程”的引领下,继续深入实施人才强区政策——把招才引智工作作为“一把手”工程,成立招才局,聘请行业翘楚和领军人才担任江汉招才顾问、招才大使,拓展招才引智渠道;以“双百万”为抓手,探索“人才引领创新、创新驱动发展”的新路子;在武汉中央商务区(CBD)建成中国武汉人力资源服务产业园,为江汉、武汉乃至华中地区的发展提供强劲的人才动力。 得天独厚的地理位置、良好的功能配套、便利的生活设施、四通八达的交通路网、高水准的教育医疗环境……吸引商界目光,江汉区有着无可比拟的优势。而最为“吸睛”的,是其高度发达、高度集聚的产业优势。 正因于此,江汉区与中南财经政法大学优势互补,“双剑合璧”,引来会上大批优质项目落户江汉。
? 核心产业优势之一——金融产业:华中金融极核 江汉区的金融业创下多个第一:金融业总注册资本金全省第一,金融网点密度全省第一,金融业增加值全省第一,金融资源占全省五成以上。
江汉区坐拥湖北省唯一的省级金融业聚集发展示范园区——以建设大道为横轴、新华路为纵轴的“金十字”。园区被誉为“武汉的华尔街”,是白领精英的集中地,也是大学毕业生的向往之地。 江汉区始终坚持金融优先发展原则。2016年金融业实现税收达65亿元,占全区全口径财政收入近1/3,金融业增加值243.98亿元,占全市1/4以上,在全市金融业发展中龙头地位进一步提升。
【产业亮点】 金融总部定制楼宇 随着金融企业的发展壮大,昔日的办公楼满足不了需求,急需全新布局。然而,重新拿地盖楼建设周期长,流程复杂。对此,江汉区政府创新服务方式,提出“定制楼宇”的思路——由企业定制办公楼宇需求,开发商组织建设,按价交楼。如此定制,在设计阶段就为银行考虑周全,企业的各项个性化需求被充分采纳。大楼交付后,经过简单修整,员工就可以“拎包入住”。通过定制大楼,金融企业不仅大大缩短建设周期,也抢先分得CBD内楼宇冠名的“制空权”。 在过去的5年里,包括中国银行、招商银行、平安银行、中国邮储银行等在内的4大银行区域性总部新业务大楼同时兴建,这在全国都是少有的。
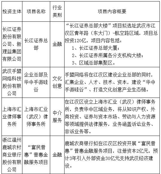
? 核心产业优势之二——信息中介业:构筑了国际化营商环境 江汉区内共有37家会计师事务所。德勤、安永、戴德梁行、仲量联行等世界知名的投融资中介机构集聚于此。 拥有62家律师事务所,律所数量占全市23%;执业律师共1267人,占全市35.6%。湖北山河律师事务所、湖北得伟君尚律师事务所、北京中伦(武汉)律师事务所等知名百人大所均在我区执业。 位于武汉CBD内的中国武汉人力资源产业园,是中部地区首个以人力资源服务为中心的综合性产业园,提高人才利用效率、完善人才的供给,吸引上海外服、北京外企等近20家企业相继入驻。 【产业亮点】 “国字号”通信企业及上下游产业链集聚 在江汉经济开发区内,聚集了中国移动、中国电信、中国邮政、中国通服、中国铁塔等一批国字号通信企业湖北区域总部。同时依托这些龙头企业,电信规划、电信工程、软件设计、数据中心等百余家上下游企业也纷纷入驻。 ? 核心产业优势之三——现代物流业 江汉区的现代物流产业以石油能源板块的区域分支机构为核心,江汉石油销售额占全省60%,是华中地区最具石油能源调配能力的指挥中心。 【产业亮点】 5家500强石油企业巨头及上下游产业链齐聚 聚集着中石油、中石化、中海油、延长石油、中化石油等中国和世界500强石油企业区域性分支机构,以及多家石油龙头企业产业链条上的子公司。 ? 核心产业优势之四——商贸业:高端汇聚引领时尚消费 江汉区是传统的商贸核心区,坐拥武广、菱角湖、中山大道—江汉路、武汉CBD等四个大型商圈,社会消费品零售总额连年位居全市第一。 【产业亮点】 华中最大购物中心组合群 武汉武商集团股份有限公司作为排名全国前列的零售集团,全国性总部设在江汉区。其中由武汉国际广场、武汉广场和世贸广场三大购物中心构成的武商“摩尔”商业城,经营面积达22万平方米,是华中地区最大的购物中心组合群,武汉广场连续9年蝉联全国商业单体经济效益第一。 七大项目签约落户江汉
江汉分会场集聚金融才俊 中南大金融校友会股权投资分会成立 金融校友会股权投资分会负责人接过授旗
9月17日下午,由江汉区委区政府与中南财经政法大学主办的“中南财经政法大学金融校友会股权投资分会成立仪式暨‘武汉金融街’股权投资峰会举行。 现场,中南财经政法大学金融校友会“武汉金融街”总部揭牌,中南财经政法大学党委书记栾永玉向金融校友会及分会负责人授旗。从事金融行业的校友们“抱团聚集”,共论股权投资时代。 江汉区政府负责人向与会股权投资从业人员介绍了江汉区作为金融大区的产业优势。该负责人表示,当前我国经济发展进入新常态,经济结构面临着新旧动能的转换,发展股权投资基金意义重大。股权投资基金既满足大众创业和万众创新实体经济发展的需求,又能够通过市场机制发现投资未来最有潜力的新产业领域、新商业模式,寻找成长风口,利用专业优势更大范围内整合资金、人才、人脉等要素资源,为投资标的企业提供增值服务,为区域经济发展注入活力。因此,作为服务业大区,江汉区将积极支持股权投资深化发展,希望借此扩大投融资渠道,吸引新兴战略企业和行业领军企业落户,壮大新民营经济,促进江汉产业升级、发展动力增强。 2016年初,江汉区成立了武汉金融街管委会,参与促进辖区资本市场建设。在“武汉金融街”股权投资峰会上,校友大咖们就“汇聚VC/PE(即风险投资、私募股权投资)促进新民营经济发展”、“政府产业基金的探索与实践”、“股权投资的全球并购时代”等议题作了报告。 【校友大咖·点赞江汉】 中南财经政法大学书记、校长近日受邀赴江汉区, 商谈“资智回汉”活动及项目落户事宜 今年7月江汉区区长就曾与我校进行过对接,开展了“百万大学生留汉创业就业计划”的宣讲活动。江汉区产业特色鲜明,金融和法律两大产业发展都非常好,集聚了很多人才,而金融和法律也正好是我们学校的特色所在。我们所知道的就有不少校友在江汉区金融、律师、投资等领域创业就业。 长江证券股份有限公司总裁邓晖: 长江证券总部新大楼概念设计图
我1990年毕业于中南财经政法大学金融学专业,1999年获得中南财经政法大学经济学硕士学位。长江证券是全国性的全牌照上市证券公司,业务发展持续向好,经纪业务、债券融资、新三板等表现尤其亮眼。 ★图片及素材来源于网络版权归原作者所有


中南财经政法大学党委书记栾永玉:
区校合作 未来可期
学校有智,校友有资。针对此次中南财经政法大学资智回汉的活动,我们把项目和企业引进来,只是一个开始,还需要让企业立得住、发展得好,这也就需要立足长远,为企业家提供更优质的发展环境。
未来的路很长,我们希望和江汉区共同推进学校与地方的合作、学校与企业的合作、企业与政府的合作,三方结成长期战略合作关系,达成共赢。来日方长,未来可期。
聚集效应助力合作共赢
长江证券是第一个将总部设在江汉的证券企业。选择江汉区,因为这里有完善的基础设施,硬件条件优良;这里是武汉重要的金融、商贸中心,大批金融机构聚集于此,能够产生巨大的聚集效应,不仅有利于业务开展,而且有利于同业交流,实现合作共赢,共同发展;区委区政府在人才引进、落户、税收等方面给予了公司很好的政策支持,营造了一流的环境。
公司在江汉区不断发展壮大,公司员工价值不断增强,职业舞台也越来越大,逐渐成为各大金融机构争抢的对象,真正实现了公司提出的“在行业有地位,在社会上受人尊敬”的愿景。
德勤华永会计师事务所武汉分所市场战略总监杨柳:
选择江汉,选择国际化商业生态圈
我2002年获得了中南财经政法大学国际经济法、经济学双学位,之后曾在美国的银行和咨询公司任职。2013年,我作为“黄鹤英才”第一届金融类人才回到武汉,曾在母校担任客座教授。2016年加入德勤会计师事务所。
德勤会计师事务所是世界四大会计事务所之一。扎根江汉多年,德勤从办事处升级为分所,今年十一之后,我们的办公场所和员工人数都要增加一倍,发展势头极好。尽管也有其他城区向我们伸出“橄榄枝”,但我们始终将总部植根江汉。一方面,是因为江汉搭建了武汉少有的国际化商业生态圈。德勤所在的国贸写字楼内,世界500强企业数量、质量极高,周边优质企业集聚,有利于我们吸引具有相同价值观、满足服务需求的优质客户和业务伙伴。另一方面,随着企业规模的扩大,我们要充分考虑员工交通、生活的便利,这方面江汉亦有得天独厚的区位优势。多年来,江汉区工作人员和职能部门贴心服务,处处为企业着想,我们双方结下深厚的友谊。
上海市汇业(武汉)律师事务所杨鎏:
选址江汉,谋求双赢
毕业于中南财经政法大学及斯坦福大学,拥有中国和美国纽约州法律执业资格,曾在国际顶级魔术圈律所高伟绅律师事务所伦敦总部入职数年。汇业律师事务所是一家全国领先的、以商业法律服务见长的综合性律师事务所。
选择江汉区,因为这里是武汉的中心城区,是国家发改委批准的国家现代服务业示范区,金融、商贸等现代服务业产业发达,整体营商环境优良。江汉区在中部崛起的潮流中,引入的外商项目日益增多,如何帮助政府创造更完善的投资环境、帮助外商企业避免投资中的法律风险,都是汇业下一步的努力方向。江汉区的律师行业发展势头迅猛,汇业拟在江汉区内加强各律所之间的联系,注重整合横向资源,开展业务合作,争取双赢局面。江汉区政府对法律行业的重视与支持,以及其招才引智的相关政策会为汇业律师提供更稳定的执业平台,为律所吸引更多优秀的法律人才。